Casa 88m
Casa 88 metros, un nivel a dos aguas, puertas y ventanas metálicas, balcón con barandas de madera.
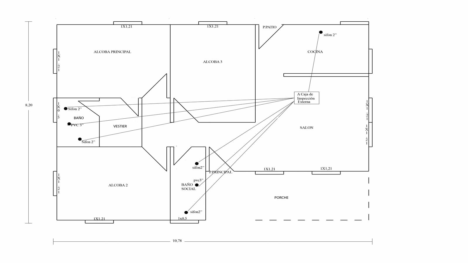
Esta casa consta de tres habitaciones, dos baños, salón comedor, cocina y un amplio corredor exterior.
Ubicación
Bogotá – Punto de Venta
Haz realidad el sueño de una vivienda propia
Una vivienda grande de un nivel perfecta para reuniones o celebraciones familiares, ya que cuenta con un amplio salón comedor y un corredor exterior extenso que funciona estupendamente para compartir.



